股票软件操作指南:通达信F10功能图文详解(一)——基本面分析 - 股票软件操作 - 华西证券
logo
立即开户
  1. 华西证券
  2. 股票软件操作
  3. 问答详情

股票软件操作指南:通达信F10功能图文详解(一)——基本面分析

投资顾问头像
雷林川 中国证券业协会认证投资顾问
执业证书编号:S1120614050007





要细细品味一只股票,通常需要吃掉“三碗面”:基本面、技术面和资金面。


其中,基本面分析是进行证券投资的基础方法。而软件由于及时高效的汇总了上市公司报表以及有关财经资讯新闻,成为多数中小投资者获取信息的主要途径。


不过,软件虽好,也要用得对才能发挥作用。我们以市场常用的通达信软件为例,对基本资料(F10)功能进行图文详解,希望对大家进行证券投资有所帮助,在炒股开户后也能有更好的表现。


通达信软件个股基本资料可以通过快捷键F10获取,包括最新提示、公司概况、财务分析、股东研究、股本结构、资本运作、业内点评、行业分析、公司大事、港澳特色、经营分析、主力追踪、分红扩股、高层治理、龙虎榜单和关联个股等16个栏目。本期将介绍最新提示栏目内容


最新提示


最新提示是根据上市公司的最新报表提取的重要资料,包括最新提醒、机构持股变化、股东户数变化以及风险提示4个内容。


最新提醒

子栏目最新提醒中最重要的部分就是最近5个会计周期的主要财务指标对比,包括每股收益、每股净资产、净资产收益率、总股本、流通A股、限售条件股份等6个主要财务指标以及最新一个会计周期的每股资本公积金和每股未分配利润。根据以上财务数据可以判断上市公司盈利水平以及股票估值水平高低。


01

每股收益是税后利润与股本总数的比率,是衡量企业盈利能力的重要指标。


02

每股净资产是指股东权益(即净资产)与总股数的比率,反映每股股票所拥有的资产现值。


03

净资产收益率是净利润与平均股东权益的比率,反映股东权益的收益水平。


04

每股公积金和每股未分配利润多则代表股票具有送转潜力。


机构持股变化、股东户数变化



这两项内容是根据基金定期报表和上市公司定期报表,取基金持股和上市公司前十大流通股东。该数据可反映基金、QFII、保险、社保等各大机构资金持股信息以及股东户数变动情况。如果机构资金增持、股东户数减少则显示股票筹码向机构方向集中,显示机构资金对上市公司前景的看好;反之亦然。


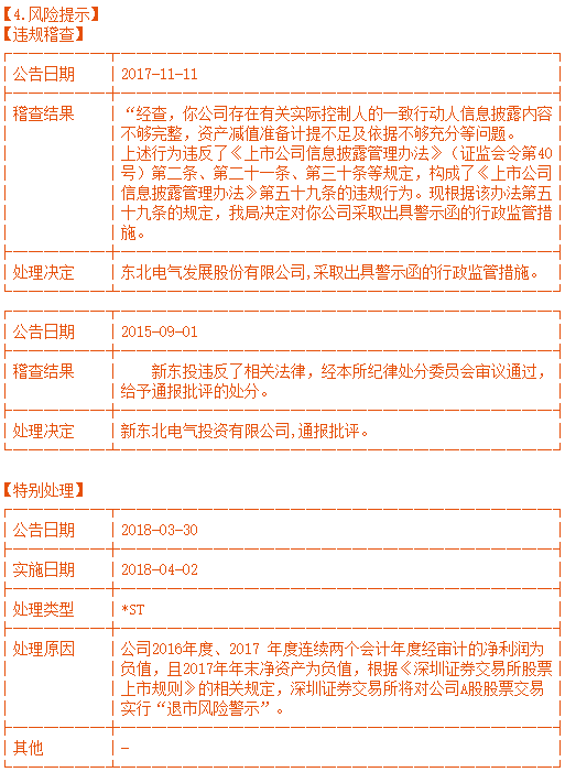
风险提示



包括上市公司受到证监会、交易所的违规稽查信息以及被实施退市风险警示(*ST)或者其他风险警示(ST)等信息。风险提示对上市公司出现的相关风险进行警示,可以让投资者规避退市等重大风险,有关上市公司强制退市的情形可参看前期文章《什么情形股票或被强制退市?》


有关通达信软件更多功能详解,我们会在下一篇文章里继续为您讲述哦~



免责声明

本文内容仅为投资者教育之目的而发布,不构成投资建议。投资者据此操作,风险自担。我司力求本文所涉信息准确可靠,但并不对其准确性、完整性和及时性作出任何保证,对因使用本文引发的损失不承担责任。


股市有风险,投资需谨慎!



 
 
华西证券网上快速开户通道,点此下载开户
华西证券网上快速开户通道,点此下载开户

免责声明
本文内容仅为投资者教育之目的而发布,不构成投资建议。投资者据此操作,风险自担。我司力求本文所涉信息准确可靠,但并不对其准确性、完整性和及时 性作出任何保证,对因使用本文引发的损失不承担责任。股市有风险,投资需谨慎!

更多相关问答

华西证券
×
华西证券优选
微信扫描二维码 ×
华西证券优选
微信扫描二维码 ×
华西证券优选